E-commerce Integration Patterns
This section provides a guide for how retailers integrate an e-commerce solution into the Air Platform.
E-commerce Overview
An e-commerce shopping experience has a few subtle differences from a physical in-store shopping experience. These considerations mean decisions need to be made on how the integration is to operate.
The main difference for an e-commerce integration is due to the transaction being spread over a wider time. For example, a customer goes online on Monday to build their basket but does not complete the transaction at this time. They return on Tuesday to add more items and remove a few before placing their order to be delivered on Friday. Up to a pre-determined point before that delivery time, they may be able to change their order and add/remove items up to a cutoff time. At this time, the order is picked from the shelves or inventory and delivery is arranged. Because items may be out of stock, substitutions may be picked for delivery.
At the time of delivery (or kerbside pickup), the customer may reject some of the items due to damage, a substitution they do not wish to receive or any other valid reason determined by the retailer.
These above items mean that the basket that was originally ordered may be different to the goods finally delivered to the customer.
The digital shopping experience also comes with some display treatment considerations that may impact how a customer selects which items to place in their basket (or not place in their basket).
E-commerce Shopping Stages
The e-commerce journey can be broken down into 4 main stages.
- Offer synchronisation and basket building
- Checkout
- Post Order Updates
- Fulfilment
These areas are explored in the sections below. There is a later stage related to the return of items post-purchase which needs to be considered for both in-store and online transactions but that is out of the scope of this guide.
Offer Synchronisation and Basket Building
During this stage, the customer is browsing the e-commerce site and deciding which items they wish to place into their baskets. At this stage, the customer will want to see the offers that are available for them and which items will give them the best value. Some of these offers may be open and available to everyone and some will be targeted specifically to them.
The display of available offers could be displayed standalone or against the specific products to which they relate. When happy the customer must be able to add products to their basket. At this point, the basket contents may choose to be adjudicated against the offers available to the customer but because the basket contents are not committed to being purchased, any coupons in the customer's wallets should not be locked.
There are two distinct versions of offer synchronisation, a logged-in and generic version (with open offers considered only) and a logged-in and customer-specific version (with customer-targeted offers surfaced). The synchronisation of targeted offers builds on top of the synchronisation of open offers.
The two sequence flows below outline the mechanic suggested to achieve both of these use cases.

Sync of Open Offers

Sync of Targeted Offers
As the customer adds items to their basket, the value of that basket should be calculated and any rewards for the items (points earning for example) should be visible.

Add to Cart
Checkout Stage
During the checkout stage, the picked items in the basket are committed to an order. At this time we want to calculate the final price of the items and lock the coupons being used to prevent misuse. If the e-commerce platform has its adjudication engine to run this should be executed before running the Eagle Eye AIR POS Connect engine.
At this point in the journey, the customer should have selected a delivery (or collection) date. This date should be used to set the lock time on the coupons being used on the order. Similarly, if any spending of points is taking place, the lock time of points must be set to the delivery time of the order.
As the transaction is not yet complete the transaction must be stored as ACTIVE to signify that it is yet to be settled. This transition is completed on fulfilment of the order.

Checkout
Post Order Updates
Once an order has been placed the customer may wish to change the items they have selected in their basket. These changes may impact the offers that fire for the transaction. Because of this, the adjudication engine(s) need to be run again to ensure only the correct items are awarded to the customer.
When changes are made the basket should be re-adjudicated by Eagle Eye. Any changes in underlying product prices must be managed by the e-commerce platform and Eagle Eye made aware of these pricing changes during the re-adjudication of the basket. If the customer changes their delivery date, the e-commerce platform needs to update Eagle Eye with the new expiry date to ensure coupons and points are locked for the correct duration.

Post Order Updates
Fulfilment Stage
At this stage in the process, the order is delivered to the customer. This step involves several other business processes to run. For example the process of picking the items off the shelves, and the logistics of transporting the picked goods to the customer (including kerbside pickup).
During this process, it is important to distinguish a loyalty basket from the delivered basket as this may be different. An example of this is if any substitutions are picked from the shelves. In this instance, the retailer may decide to allow the customer to get the rewards based on the loyalty basket (items they picked) as opposed to the actual basket picked. If the latter is true, then the post-order update stage is re-run to update the loyalty basket to match what is picked.
Once the order is fulfilled, the e-commerce platform must inform Eagle Eye that the transaction is complete. At this stage, the transaction is marked as SETTLED, any points earned get awarded to the customer, any coupons used in the transaction are redeemed and any point-spending transactions are completed.

Fulfilment
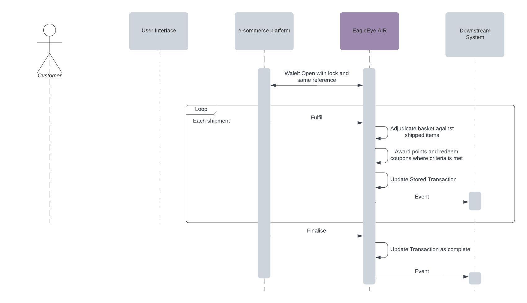
Multi Fulfilments
Some retail experiences involve goods being shipped in multiple shipments from different fulfilment centres or at different times. In this situation, we want to make sure we reward the customer as soon as possible for the goods that have been delivered. Air supports this scenario by using our FULFIL endpoints. As each item is shipped, a re-adjudicate of the basket takes place which assesses if all the relevant criteria for a given coupon have been met yet and points are awarded and discount coupons redeemed when their criteria are met.
Once all items in the order have been shipped, the transaction can be finalised marking it as complete. This process allows the customer to earn their points at each step along the transaction journey and not have to wait until all items have been delivered to earn their points or steps along a transactional journey.

WarningWhen using open offers with a consumer limit applied to them, these get applied to the wallet in the "finalise" part of the journey. As such, any parallel transactions will have no awareness of these offers having been awarded. As such they may also get applied to another transaction meaning the customer gets the same award multiple times.
Post Transaction Returns
Once a transaction is completed the customer may wish to return some items for a varying number of reasons. An example would be a substitution which the customer does not wish to receive or a carton of eggs which gets broken in transit. In these scenarios, the returned items should be treated as a return against the transaction. Details of returns are not captured in this guide as the e-commerce version of a return is the same as an in-store return.
Business Decisions For E-commerce
During the process of an e-commerce journey, there are many different ways for retailers to implement their online journey. There are some decision points which have an impact on how the implementation is completed. A few of these are noted below.
Time of Reward
Some retailers may wish to reward customers as soon as they place an order or to reward them at the time the items are delivered. This decision impacts the online journey and the timings of the stages outlined above.
Time of Payment
It is possible to delay the taking of payment until the time of delivery or to take payment immediately upon placing the order. Eagle Eye can support either version of this by either completing the points payment transaction immediately or holding the points in a locked state until the fulfilment of the order.
Time of Adjudication
The adjudication of a basket can be considered at either the time of order placement or at the time of delivery. Eagle Eye can support either with our Point in Time adjudication but it's an important decision to know if the customer should be rewarded with coupons as they stood at the time of order placement or fulfilment. Selecting fulfilment can mean that the customer often has few coupons available because the delivery time may be outside of the current offer cycle.
Handling of Substitutions and Rejections
How substitutions and rejections are handled affects the timing and basket contents used to re-adjudicate a basket. If the retailer wishes to reward customers only on the items delivered then the basket contents will be different to the basket contents pre-fulfilment.
Updated 7 months ago
